
海关总署公告2025年第193号
(关于优化进境食用水生动物检验检疫监管措施的公告)
为贯彻落实党的二十届三中全会精神,进一步优化海关监管,满足鲜活农产品快速通关需要,经科学评估,海关总署决定对进境食用水生动物(以下称货物)进行差异化监管,按照不同风险,对需抽样检测的货物分别实施监测放行、附条件提离、扣留检测措施。现就有关事项公告如下:
一、差异化管理措施
(一)监测放行。针对低风险货物,完成抽样送检后,如其他检查结果未见异常,凭海关放行通知准予提离口岸监管区,可以销售或使用。
(二)附条件提离。针对中风险货物,完成取样送检后,如其他检查结果未见异常,在收到海关准予提离通知后,可先行提离口岸监管区。待实验室反馈检测结果,符合海关相关监管要求,办结海关手续后,货物方可销售或使用。
(三)扣留检测。针对高风险货物,完成取样送检后,需在口岸监管区等待实验室检测结果。在实验室反馈检测结果并经海关综合判定为合格前,货物不得提离口岸监管区。
二、实施差异化管理的相关条件
(一)收货人应按规定建立经营档案,规范记录进口、销售或使用情况。进口记录应当包括报关号、品名、数/重量、输出国家或者地区、境外注册养殖和包装企业名称及注册号、入库单号及日期等内容;流向记录应当包括报关号、品名、数/重量、购货人(使用人)名称及联系方式、出库单号、销售或使用日期、发票流水编号等内容。相关档案和记录保存时限不少于2年。
(二)申请附条件提离的收货人,应符合海关总署公告 2025年第42号(关于进一步优化进口货物分段实施准入监管模式的公告)相关要求,并遵守相关规定。
三、有关监管要求
(一)货物实施监测放行的,经实验室检测并经海关综合判定为不合格的,在收到口岸海关通知后,收货人应主动召回不合格货物并采取有效措施进行处理。口岸海关应将不合格和流向信息向市场监管等地方主管部门进行通报。
(二)货物实施扣留检测、附条件提离措施的,经实验室检测并经海关综合判定为不合格的,收货人或其代理人应在海关的监督下对该批货物作退回或者销毁处理。
(三)收货人应当严格做好经营档案管理。企业所在地海关对相关档案和附条件提离情况进行检查。海关对违法违规行为进行调查和依法处置。
(四)收货人应当认真落实食用农产品质量安全主体责任,将附条件提离的货物独立存放,确保安全。
(五)货物经海关查发被违规提前销售、使用,或不合格产品未按照规定被召回、退运或销毁等违规行为的,其收货人6个月内不再适用附条件提离和监测放行措施,后续进口的货物一律采取口岸扣留检测措施。情节严重或再次违规销售或使用的,其收货人不再适用附条件提离和监测放行措施。
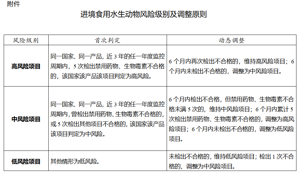
(六)进境食用水生动物风险级别及调整原则见附件。海关总署根据境外食用水生动物卫生安全状况和口岸进口监测情况,按照科学公正、公开透明原则,对进境食用水生动物风险级别实施动态调整,保障口岸通关安全便利、高效有序。
本公告自2025年10月15日起实施。
特此公告。

海关总署
2025年9月26日



本文内容来源于已标注的公开渠道,仅作信息分享不构成任何投资建议,用户应自行判断并承担风险,若涉及版权问题请及时联系我司处理。