华储网:10月9日合计收储6000吨冻牛羊肉
2024-10-09
中新经纬10月8日电 8日早间,华储网发布2024年第3次、第4次中央储备冻牛羊肉收储竞价交易有关事项的通知,合计收储6000吨。
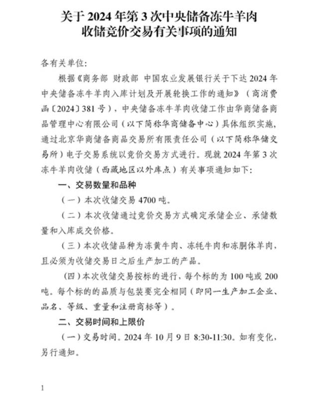
根据通知,第3次收储交易4700吨,通过竞价交易方式确定承储企业、承储数量和入库成交价格。
本次收储品种为冻黄牛肉、冻牦牛肉和冻胴体羊肉,且必须为收储交易日之后生产加工的产品。交易时间为10月9日8:30-11:30。
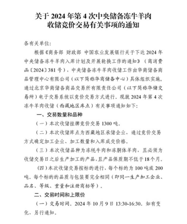
第4次收储挂牌竞价交易1300吨,本次收储库点为西藏地区承储企业,通过竞价交易方式确定加工企业、加工数量和入库成交价格。 本次收储品种为冻牦牛肉和冻胴体羊肉,且必须为收储交易日之后生产加工的产品,且产品保质期不低于18个月。交易时间为10月9日13:30-16:30。 来源:中新经纬 发布时间:2024年10月08日 09点15分

大家在看