普悦 ·关注 | 中美航线“美船附加费”冲击冷链:肉禽水产物流成本或增一成
2025-10-13

中美航线“美船附加费”冲击冷链:
肉禽水产物流成本或增一成

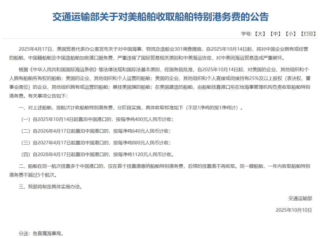
昨日,交通运输部发布了关于对美船舶收取船舶特别港务费的公告,内容宣布:自2025年10月14日起,对美国的企业、其他组织和个人拥有船舶所有权的船舶;美国的企业、其他组织和个人运营的船舶;美国的企业、其他组织和个人直接或间接持有25%及以上股权(表决权、董事会席位)的企业、其他组织拥有或运营的船舶;悬挂美国旗的船舶;在美国建造的船舶,由船舶挂靠港口所在地海事管理机构负责收取船舶特别港务费。
小悦政策要点速览:
1.收费对象:
所有美国籍、美国造、美资控股≥25%或由美企/个人拥有、经营的船舶。
2.计费方式:
按“航次×净吨”计收,不足1吨按1吨计。
3.阶梯费率:
2025-10-14起 400元/净吨
2026-04-17起 640元/净吨
2027-04-17起 880元/净吨
2028-04-17起 1 120元/净吨
4.征收节点:
船舶每次靠泊中国港口时由海事管理机构收取。
小悦预测对行业直观影响:
贸易结构变化中国自美进口:
猪肉、禽肉、龙虾、雪蟹等以美船为主,进口商可能转向巴西、阿根廷、俄罗斯、加拿大货源,美国肉类份额预计下降5-10%。
小悦总结:
船舶特别港务费本质上是中美贸易摩擦在海运环节的“延伸战场”,对肉类和水产品这类“高时效、高运费敏感度”品类影响尤为显著。
短期内,企业面临“美船舱位减少+运价跳涨”双重冲击;中长期看,若费率持续升级,中美冷链贸易规模可能收缩。
来源:交通运输部
发布时间:2025年10月10日
内容整理:普悦资讯组
声明:以上内容仅供参考,不做任何投资建议



本文内容来源于已标注的公开渠道,仅作信息分享不构成任何投资建议,用户应自行判断并承担风险,若涉及版权问题请及时联系我司处理。
大家在看