
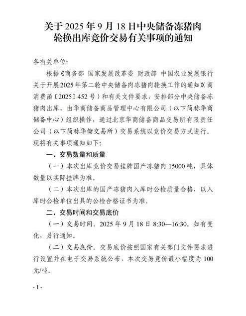
华储网:1.5万吨冻猪肉将出库
中新经纬9月16日电 华储网16日发布《关于2025年9月18日中央储备冻猪肉轮换出库竞价交易有关事项的通知》称,本次出库竞价交易挂牌国产冻猪肉15000吨,具体数量以实际挂牌为准。
通知显示,交易时间为2025年9月18日8:30-16:30。如有变化,另行通知。交易底价按照国家有关部门文件要求设置,并在电子交易系统公布。

国家统计局网站9月14日发布的《2025年9月上旬流通领域重要生产资料市场价格变动情况》显示,9月上旬,生猪(外三元)价格为13.7元/千克,与8月下旬持平。
农业农村部网站9月15日发布的2025年第37周国内外农产品市场动态显示,2025年第37周(2025年9月8日—14日),猪肉批发市场周均价每公斤19.70元,环比跌0.3%,同比低27.2%。
消息方面,商务部9月5日公告显示,根据《中华人民共和国反倾销条例》的规定,2024年6月17日,商务部发布2024年第23号公告,决定对原产于欧盟的进口相关猪肉及猪副产品进行反倾销立案调查。调查机关初步认定,原产于欧盟的进口相关猪肉及猪副产品存在倾销,国内产业受到实质损害,而且倾销与实质损害之间存在因果关系。
华西证券报告称,据海关总署数据,2024年我国进口猪肉及副产品约236万吨,其中从欧盟成员国进口量约112万吨,占比47%。欧盟长期低价倾销相关产品,对国内产业造成冲击。反倾销措施落实后,进口成本增加影响进口量,其对国内市场的供应压力有望减少,结合近几个月一直在推进的生猪行业反内卷相关举措,中长期来看国内生猪价格中枢有望抬升。在国家政策引导下,未来生猪行业发展“提质增效”是主要趋势,落后产能将逐步出清,成本低财务状况好的优质产能市占率将进一步提升。
来源:中新经纬
发布时间:2025年9月16日



本文内容来源于已标注的公开渠道,仅作信息分享不构成任何投资建议,用户应自行判断并承担风险,若涉及版权问题请及时联系我司处理。