
猪价跌穿成本线
猪企“由建转补”狂囤现金保命
又一家猪企按下扩张“暂停键”。
12月1日,天邦食品公告称,公司董事会审议通过《关于终止募集资金投资项目的议案》,拟终止“天邦股份数智化猪场升级项目”。
公告显示,该项目承诺投资总额为13.06亿元,但截至2025年11月24日,累计投入募集资金1.46亿元,投资进度仅为11.19%。
与此同时,公司已将约11.6亿元闲置募集资金用于暂时补充流动资金,募集资金专户目前仅余26.39元,其中部分账户已被冻结。
在猪价持续低迷的环境下,“由建转补”正在成为行业内猪企的“缓兵之计”。
预重整与猪价夹击,13亿升级项目搁浅
天邦食品此次终止的募投项目,资金来源于两次定向增发。
根据公告,2023年底,公司通过定增募资净额约11.87亿元,其中8.72亿元计划投入数智化猪场升级。2024年1月,公司又将2019年定增剩余的4.34亿元募集资金变更用途,一并注入该项目,使其承诺投资额增至13.06亿元,建设期定为2年。
按公司最初规划,该项目拟通过自动化、信息化改造提高猪场生产效率和管理精细化程度,配合当时行业“规模化+数智化”的扩张逻辑。但从披露的资金使用情况看,项目推进明显低于预期。
银河证券出具的核查意见显示,截至2025年11月24日,“天邦股份数智化猪场升级项目”累计投入募集资金1.462亿元,投资进度11.19%;同期,列示为“永久补充流动资金”的募集资金投入3.1409亿元,两项合计实际使用募集资金4.6031亿元。
更关键的是,募集资金中有11.6亿元被用于“暂时补充流动资金”。截至2025年11月24日,公司募集资金专户总余额仅26.39元,其中工商银行余姚分行、交通银行宁波余姚支行、中国银行余姚分行三账户已被冻结,农业银行盱眙、阜南支行专户余额分别为0元和10元。
在终止项目的理由中,天邦食品坦言,一方面受生猪价格低位、行业进入产能调控阶段影响,公司猪场产能利用率有限,如继续大规模实施升级改造,难以取得预期效益;另一方面,公司目前处于预重整阶段,部分银行账户和募资专户被冻结,资金链紧张,为集中资源应对经营挑战并稳步推进预重整及后续重整工作,拟调整原有投资安排,终止项目实施。
根据公司披露的《关于法院决定对公司进行预重整的公告》,天邦食品此前以“不能清偿到期债务且明显缺乏清偿能力,但具有重整价值”为由向宁波中院申请重整及预重整。宁波中院经审查后于2024年8月裁定对天邦食品实施预重整,初始期限6个月,此后两次延期至2025年11月9日。
11月3日,公司申请再度延期,宁波中院于11月6日将预重整期限延长至2026年5月9日。这也意味着,在更长的预重整窗口期内,改善资产负债表与现金流将是公司优先事项。
毕竟从财务数据看,天邦食品目前的确面临不小压力。公司财报披露,截至2025年9月30日,资产负债率为70.27%,流动资产27亿元,而流动负债高达77.22亿元,短期偿债压力明显。今年第三季度,公司归母净利润亏损9248.51万元,同比下降118.48%,扣非净利润亏损1.14亿元,同比下降127.55%。
业绩承压与猪价走势高度相关。天邦食品披露,2025年8月、9月、10月,公司商品肥猪均价分别为13.71元/公斤、12.80元/公斤和11.34元/公斤,较7月的14.60元/公斤呈持续下滑。10月公司销售商品猪68.60万头(其中仔猪28.81万头),实现销售收入6.07亿元;1—10月累计销售商品猪532.33万头(其中仔猪189.83万头),销售收入66.92亿元,销量同比增长6.76%,但收入同比下滑7.96%。量增价跌之下,盈利空间被不断挤压。
在上述背景下,公司表示,终止募投项目是基于战略调整作出的决策,有助于规避投资风险,2025年底前公司无新增项目实施计划。对确需升级的猪场,将通过供应商垫资或自筹资金继续推进。
天邦食品保荐机构银河证券在核查意见中认为,本次终止募投项目是根据市场环境变化、项目客观情况及公司经营现状做出的决定,已履行必要审议程序,对此“无异议”。
猪企“由建转补”:多家上市公司收缩募投项目、加码补流
事实上,天邦食品并非孤例。
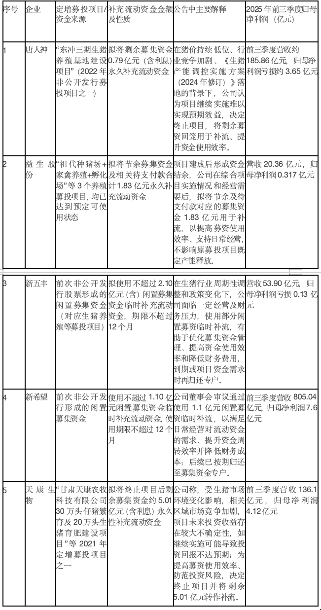
蓝鲸新闻记者梳理上市公司公告发现,从唐人神到益生股份,从新五丰到新希望,今年以来至少有5家上市猪企宣布将前次定增募投项目资金“挪作他用”,永久或阶段性补充流动资金。
中国农业科学院北京畜牧兽医研究所研究员朱增勇向蓝鲸新闻记者表示,“补流”是前期扩张速度过快、规模效益低、成本竞争力不高的企业的被动选择。他认为,非洲猪瘟后大量产业投资进入,形成“闲置产能+资金占用”的双重浪费,遭遇猪价下行周期影响,企业不得不通过终止项目止损,通过保障流动资金稳定性,避免无效、低效投入,缓解企业短期流动性危机。
11月,唐人神公告称,因生猪市场价格持续低迷、为满足日常经营需要,公司拟终止“东冲三期生猪养殖基地建设项目”的募集资金投入,将剩余募资7895.87万元全部用于永久补充流动资金;同时计划注册发行中期票据和超短期融资券,合计规模10亿元。
10月末,益生股份、新五丰同时发布公告“补流”。益生股份对三个养殖募投项目结项,将节余的1.83亿元募集资金全部永久补充流动资金。新五丰则在公告中称,考虑当前生猪行业周期调整和政策变化,为降低财务费用,拟使用不超过2.1亿元的闲置募集资金临时补充流动资金。
再往前看,今年9月,新希望决定动用1.1亿元闲置募集资金用于临时补流;而在今年3月,天康生物直接终止了“甘肃天康农牧科技有限公司30万头仔猪繁育及20万头生猪育肥建设项目”,将剩余约5.01亿元募集资金全部永久性补充流动资金,用于日常经营。

从项目性质看,被终止或调整的多数项目以生猪养殖基地建设、扩产能为主,而在当前阶段,头部与区域性猪企选择暂停或缩减自建项目,以腾挪资金缓解短期偿债和经营压力。
在朱增勇看来,随着产能恢复到常态水平,产能扩张必须“质量优先于数量”,未来资本需求将向“低成本、高适配”转移。资金紧张的企业若无法保障现金流,可能面临被头部企业并购或退出市场的风险。
毕竟“旺季不旺”,生猪价格持续低位运行。卓创资讯测算,预计2025年12月全国生猪均价大致在10.8—11.3元/公斤区间运行,自繁自养平均亏损约25.82元/头。
对应到上市公司,养殖户们的效益堪忧。同花顺对上市猪企财报的统计数据显示,2025年前三季度猪肉板块营收增速由二季度的双位数回落至-0.64%,归母净利润同比增速则从+7.86%骤降至-63.89%,亏损公司数量由二季度的6家增加到三季度的16家。
对于天邦食品而言,终止13亿元数智化猪场项目,更像是预重整框架下的一次“主动收缩”。而对整个行业来说,猪企在资本开支上这一轮集体刹车,或将影响未来一段时间内的产能格局。
朱增勇认为,对企业和养殖户来说,“降本增效”成行业核心竞争力,无论重资产还是轻资产企业,未来竞争的关键是“成本控制”,切勿赌行情逆势扩张,需顺应市场形势及时淘汰落后产能,提升优质产能,做好疫病管控,保障现金流,推动市场早日回暖。
来源:蓝鲸新闻
发布时间:2025年12月3日



声明:部分内容及图片由AI辅助创作,经人工审核发布。本文内容来源于已标注的公开渠道,仅作信息分享不构成任何投资建议,用户应自行判断并承担风险,若涉及版权问题请及时联系我司处理。